Аэропорт Харьков (IATA: HRK)
Re: Аэропорт Харьков (IATA: HRK)
Багато людей може просто не знати, яка ситуація з Ернестом
Re: Аэропорт Харьков (IATA: HRK)
Кто-нибудь пытался построить турпоездку визом из Харькова? Я да. И это оказалось большим разочарованием. По крайней мере пока он летает 2 раза в неделю. И вот почему.
Я брутфорстил все возможные варианты, сначала на листике, потом пытался состлять схемы, например такую Критерии простые: до 100 евро 4 сегмента, в идеале даже больше и кольцевой маршрут. Конечная точка - любой интересные крупный город, вплоть до Рейкьявика. Если до середины осени, то на юге, чтобы поплавать даже. Если после, то уже на Роджество и на север.
Но это оказалось не так-то просто!
- Маршруты или вовсе не стыкуются (потому что, например, в Катовице прилетаешь поздно, а в те же самые среду и вс из Катовиц всё интересное и улетело).
- Я составлял дешёвые "окна" по 4-7 дней (Х-Катиовице-Х или Х-Катовице+Гданськ-Х) сначала до ближайших городов и пытался в эти рамки втиснуть другой полёт. Чаще всего работал закон подлости. В дешёвые рамки "вставлялся" только дорогой полёт дальше. А если из Катовиц, к примеру, и было что-то дешёвое, а там полно всего от 39 злотых (9 евро), тогда в сами Катовице попадали дорогие дни.
- Частый прикол, это туда 10 евро, обратно 100.
- В некоторые города всё срывалось из-за неустроенности на месте. Например, Осло Торп. Туда из Гданська долететь стоит 9 евро, а доехать до Осло стоит 25 евро! Да ещё и полчаса ждать автобуса и пилячить 120 км полтора+ часа.
- Сам по себе сегмент Х-Гданськ довольно рискованный, так как всё ещё в статусе This route is pending regulatory approval.
- Пробовал задействовать Ryanair, иногда он классно дополняет виз, но тогда вообще мозг закипает )
Короче, вот, наверное, единственное, куда чуть не взял билеты, но дорого, это Катания, Сицилия. Мож, кому пригодится. Общая цена €160 за человека. Конец сезона.
7.10 Х-Катовице
9-13.10 Катовице-Катания (4 ночи)
14.10 Катовице-Х
В ноябре дешевле, но уже спасибо, не надо, холодно. Зато от 70 евро за 4 сегмента, например:
12.11 Х-Катовице
13-17.11 Катовице-Катания (4 ночи)
19.11 Катовице-Х
Ещё есть недорогие варианты в Тирану в ноябре, Ригу, Варну, Софию. Но чего-то интересного пока не нашли, взяли просто в Катовице и просто в Гданськ на рождество. Зато по 18 и 28 евро RT соотвественно )
Я брутфорстил все возможные варианты, сначала на листике, потом пытался состлять схемы, например такую Критерии простые: до 100 евро 4 сегмента, в идеале даже больше и кольцевой маршрут. Конечная точка - любой интересные крупный город, вплоть до Рейкьявика. Если до середины осени, то на юге, чтобы поплавать даже. Если после, то уже на Роджество и на север.
Но это оказалось не так-то просто!
- Маршруты или вовсе не стыкуются (потому что, например, в Катовице прилетаешь поздно, а в те же самые среду и вс из Катовиц всё интересное и улетело).
- Я составлял дешёвые "окна" по 4-7 дней (Х-Катиовице-Х или Х-Катовице+Гданськ-Х) сначала до ближайших городов и пытался в эти рамки втиснуть другой полёт. Чаще всего работал закон подлости. В дешёвые рамки "вставлялся" только дорогой полёт дальше. А если из Катовиц, к примеру, и было что-то дешёвое, а там полно всего от 39 злотых (9 евро), тогда в сами Катовице попадали дорогие дни.
- Частый прикол, это туда 10 евро, обратно 100.
- В некоторые города всё срывалось из-за неустроенности на месте. Например, Осло Торп. Туда из Гданська долететь стоит 9 евро, а доехать до Осло стоит 25 евро! Да ещё и полчаса ждать автобуса и пилячить 120 км полтора+ часа.
- Сам по себе сегмент Х-Гданськ довольно рискованный, так как всё ещё в статусе This route is pending regulatory approval.
- Пробовал задействовать Ryanair, иногда он классно дополняет виз, но тогда вообще мозг закипает )
Короче, вот, наверное, единственное, куда чуть не взял билеты, но дорого, это Катания, Сицилия. Мож, кому пригодится. Общая цена €160 за человека. Конец сезона.
7.10 Х-Катовице
9-13.10 Катовице-Катания (4 ночи)
14.10 Катовице-Х
В ноябре дешевле, но уже спасибо, не надо, холодно. Зато от 70 евро за 4 сегмента, например:
12.11 Х-Катовице
13-17.11 Катовице-Катания (4 ночи)
19.11 Катовице-Х
Ещё есть недорогие варианты в Тирану в ноябре, Ригу, Варну, Софию. Но чего-то интересного пока не нашли, взяли просто в Катовице и просто в Гданськ на рождество. Зато по 18 и 28 евро RT соотвественно )
Востаннє редагувалось 17 серпня 2018, 00:52 користувачем Rel, всього редагувалось 1 раз.
- manjeroke
- A380
- Повідомлень: 3159
- З нами з: 20 червня 2017, 08:10
- Звідки: MLB/MCO
- Контактна інформація:
Re: Аэропорт Харьков (IATA: HRK)
Скандинавия вообще дорогая для туризма, туда не стоит ехать если за классика заплатить не можешь(если можешь, но можно лоукостом другой разговор конечно). В Норвегию уже если собираться, то на неделю и машину брать чтобы поездить.
- popTAB
- A380
- Повідомлень: 7310
- З нами з: 21 вересня 2010, 18:21
- Звідки: 49°48′45″N 23°57′22″E
- Контактна інформація:
Re: Аэропорт Харьков (IATA: HRK)
А чому не скористатись ківі? Все те саме робить плюс страхує стиковки 
Re: Аэропорт Харьков (IATA: HRK)
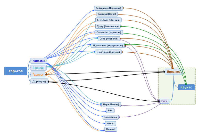
Rel писав: ↑17 серпня 2018, 00:44 Кто-нибудь пытался построить турпоездку визом из Харькова? Я да. И это оказалось большим разочарованием. По крайней мере пока он летает 2 раза в неделю. И вот почему.
Я брутфорстил все возможные варианты, сначала на листике, потом пытался состлять схемы, например такую
Kh-Kaunas.png
Критерии простые: до 100 евро 4 сегмента, в идеале даже больше и кольцевой маршрут. Конечная точка - любой интересные крупный город, вплоть до Рейкьявика. Если до середины осени, то на юге, чтобы поплавать даже. Если после, то уже на Роджество и на север.
Но это оказалось не так-то просто!
- Маршруты или вовсе не стыкуются (потому что, например, в Катовице прилетаешь поздно, а в те же самые среду и вс из Катовиц всё интересное и улетело).
- Я составлял дешёвые "окна" по 4-7 дней (Х-Катиовице-Х или Х-Катовице+Гданськ-Х) сначала до ближайших городов и пытался в эти рамки втиснуть другой полёт. Чаще всего работал закон подлости. В дешёвые рамки "вставлялся" только дорогой полёт дальше. А если из Катовиц, к примеру, и было что-то дешёвое, а там полно всего от 39 злотых (9 евро), тогда в сами Катовице попадали дорогие дни.
- Частый прикол, это туда 10 евро, обратно 100.
- В некоторые города всё срывалось из-за неустроенности на месте. Например, Осло Торп. Туда из Гданська долететь стоит 9 евро, а доехать до Осло стоит 25 евро! Да ещё и полчаса ждать автобуса и пилячить 120 км полтора+ часа.
- Сам по себе сегмент Х-Гданськ довольно рискованный, так как всё ещё в статусе This route is pending regulatory approval.
- Пробовал задействовать Ryanair, иногда он классно дополняет виз, но тогда вообще мозг закипает )
Короче, вот, наверное, единственное, куда чуть не взял билеты, но дорого, это Катания, Сицилия. Мож, кому пригодится. Общая цена €160 за человека. Конец сезона.
7.10 Х-Катовице
9-13.10 Катовице-Катания (4 ночи)
14.10 Катовице-Х
В ноябре дешевле, но уже спасибо, не надо, холодно. Зато от 70 евро за 4 сегмента, например:
12.11 Х-Катовице
13-17.11 Катовице-Катания (4 ночи)
19.11 Катовице-Х
Ещё есть недорогие варианты в Тирану в ноябре, Ригу, Варну, Софию. Но чего-то интересного пока не нашли, взяли просто в Катовице и просто в Гданськ на рождество. Зато по 18 и 28 евро RT соотвественно )
краще летіти в Дортмунд, а звідти потягом (автобусом) Бенілюкс.
Наприклад, Бортмунд, відразу Амстердам, ночі 3-4 там, Антверпен, Брюссель (ночі 3-4 там) і звідти можна Брюгге, Гент, потім Льєж і знову Дортмунд назад.
Re: Аэропорт Харьков (IATA: HRK)
Навіщо писати велосипед, якщо є Kiwi.com і EightyDays.me?
- Sentry
- модератор
- Повідомлень: 10256
- З нами з: 12 грудня 2011, 12:10
- Звідки: MEL
- Контактна інформація:
Re: Аэропорт Харьков (IATA: HRK)
И еще azair.eu/ который отлично комбинирует как раз лоу косты.
- mischko
- A380
- Повідомлень: 11359
- З нами з: 15 листопада 2013, 14:12
- Звідки: AMS
- Контактна інформація:
Re: Аэропорт Харьков (IATA: HRK)
є люди, які від цього отримують задоволення + завжди можна кастомізувати саме під себе, а якщо вийде щось путнє, то й про монетизацію задуматися.
Re: Аэропорт Харьков (IATA: HRK)
+ ківі далеко не завжди шукає перельоти з пересадкою в 1-2 дні, коли можна зробити пересадку в цікавому місті.
+ ківі не шукає перельоти з пересадкою в сусідніх містах. Наприклад, прилетіти в Кельн, улетіти з Дортмунду.
- Собакевич
- A380
- Повідомлень: 1838
- З нами з: 23 листопада 2010, 22:18
- Звідки: DNK
- Контактна інформація:
Re: Аэропорт Харьков (IATA: HRK)
Я обычно тоже на коленке такие связки конструирую. Киви какие-то странные варианты рисует. Харьковчанам, конечно, можно только посочувствовать, крайне узок круг вариантов у них. То ли дело жители Днепра, к услугам которых все аэропорты страны. Спасибо бенефициарам ДНК - много делают для развития внутреннего туризма.
-
cyclone
- Airbus A320
- Повідомлень: 378
- З нами з: 03 липня 2018, 17:10
- Звідки: Харків
- Контактна інформація:
Re: Аэропорт Харьков (IATA: HRK)
Да, я так делал. Правда, не из Харькова, т.к. из Харькова мало лоукостов летало до самого последнего времени.
Обычно на планирование одного перелёта (только авиаперелёта!) уходят минимум сутки. А то и несколько. Мозги закимпают однозначно. Это при условии, конечно, что не знаешь куда лететь и рассматриваешь все возможные варианты. Если знаешь, и хочешь в конкретное место, тогда всё несколько проще, конечно.
Условия у вас, ИМХО, несколько нереалистичные. 100 евро за 4 сегмента - несколько оптимистично. Вы сами писали, что часто попадается "туда 10, назад 100". А если таких сегментов 4 - то ещё меньше шансов. На 100 за 4 можно рассчитывать только в том случае, если повернётся удача. Настыковать их сложнее ещё и в короткие временные рамки. Отсюда переходим ко второй нереалистичности - всего 4-7 дней на 4 сегмента, которые должны быть в разных интересных местах. Это, получается, что по перелёт в день, что ли? И на каждое место 1-1,5 дня?
Что касается Норвегии и Осло Торп - на самом деле это не Осло, просто это надо понимать. Как и Катовице-Пыжовице не совсем Катовице и т.д. Никто же не скажет в Украине, допустим, аэропорт Харьков (Полтава). Вот и там не Осло. Все эти второстепенные аэропорты как бы в крупных городах, куда летают лоукосты, добавляют проблем с трансферами (если нет автомобиля) и могу сильно повысить цену поездки, особенно в дорогих странах, типа Скандинавии. Так что рассчитывая 100 евро за 4 сегмента с дополнительными трансферами/переездами цена легко может дойти и до 200, это тоже надо понимать.
ИМХО, в Норвегию не стоит ехать, если мало денег. Страна точно не бюджетный вариант. Вас только цена трансфера удивила? А цены на проживание вы смотрели? Или на спиртное/сигареты? Туда даже богатые датчане со своей выпивкой ездаят.
Короче, что я могу посоветовать? Заложить чуть повыше бюджет, приготовится к тому, что эти авиабилеты будут не еденственными расходами на транспорт. Обязательно комбинировать Визз и как минимум Райан, можно и с остальными лоукостами. Мозги закипают, но вариантов намного больше. Рассчитывать вылет или возврат не обязательно в Харьков, а смотреть ещё Львов и особенно Киев, это даст большую гибкость по датам вылета и прилёта (хотя я понимаю, что не так интересно, как из одного родного города). Ну и ещё, обратить внимание на Берлин Шонефельд, откуда очень много лоукост рейсов почти куда угдно, Райанов очень много, easyJet и т.д. Туда летает Визз из Киева и Львова, плюс будет летать из Харькова во Вроцлав, а оттуда можно поехать на автобусе в Берлин (конечно, это 3-4 часа по времени и от 9 евро и выше билет, но зато из Харькова) прямо в Шонефельд.
Всякие агрегаторы типа Kiwi мне нормальных связок перелётов не находили, я в ручную находил варианты получше. На пересадку/стыковку закладывать минимум несколько часов, иногда до суток. Не рассчитывать, что "вот я прилечу в Катовице, а через час улечу куда-то там". Скорее всего, такого не будет, а первый самолёт вообще опоздает, и никуда дальше уже не полетите.
Ну а так - удачи!
Re: Аэропорт Харьков (IATA: HRK)
Перелеты это же еще не все . Надо подобрать трансферы, гостиницы/аппарты/хостелы , рестораны или чего попроще . Ну и чего посмотреть . Агрегаторы во-первых берут 10 % сверху , во вторых с опозданием дают инфу по скидкам , плюс длинные разнесенные пересадки и "зависания" в интересных местах для них проблема. Так вот за 10 % в Харькове и подберут перелеты и за Вас все забронируют и еще поддержку онлайн обеспечат при необходимости.Мне только позавчера подсчитали Киев-Париж-Барселона-Рим-Берлин-Киев. И это все счастье ТОЛЬКО с прямыми перелетами стоило 158 Евро уже с 10% комиссии на 10 дней с 2-3 дневными остановками. Вылеты из Киева или Харькова - нужен телефон обращайтесь в личку.
Re: Аэропорт Харьков (IATA: HRK)
Не розумію, за що брати комісію зверху за таке?!
Чи то скоріше, за що платити, коли це і самому можна зробити...
Чи то скоріше, за що платити, коли це і самому можна зробити...
-
cyclone
- Airbus A320
- Повідомлень: 378
- З нами з: 03 липня 2018, 17:10
- Звідки: Харків
- Контактна інформація:
Re: Аэропорт Харьков (IATA: HRK)
Если есть спрос, то есть и предложение. Что тут такого? Бизнес есть бизнес. Можно ведь и дома готовить и кушать, но люди почему-то ходят в рестораны.
Это реально требует очень много времени (особенно с отелями и всем остальным) и достаточно глубоких знаний, за 15 евро многие бы согласились получить готовый результат не тратя на это своё время.
Re: Аэропорт Харьков (IATA: HRK)
Про готелі я вже говорив, якщо будуть потоібні, пишітьcyclone писав: ↑17 серпня 2018, 20:29Если есть спрос, то есть и предложение. Что тут такого? Бизнес есть бизнес. Можно ведь и дома готовить и кушать, но люди почему-то ходят в рестораны.
Это реально требует очень много времени (особенно с отелями и всем остальным) и достаточно глубоких знаний, за 15 евро многие бы согласились получить готовый результат не тратя на это своё время.
-
cyclone
- Airbus A320
- Повідомлень: 378
- З нами з: 03 липня 2018, 17:10
- Звідки: Харків
- Контактна інформація:
Re: Аэропорт Харьков (IATA: HRK)
Ну от бачиш - сам такий же.Valdys писав: ↑17 серпня 2018, 20:59Про готелі я вже говорив, якщо будуть потоібні, пишітьcyclone писав: ↑17 серпня 2018, 20:29Если есть спрос, то есть и предложение. Что тут такого? Бизнес есть бизнес. Можно ведь и дома готовить и кушать, но люди почему-то ходят в рестораны.
Это реально требует очень много времени (особенно с отелями и всем остальным) и достаточно глубоких знаний, за 15 евро многие бы согласились получить готовый результат не тратя на это своё время.![]()
Хто зараз онлайн
Зараз переглядають цей форум: Google [Bot] і 7 гостей